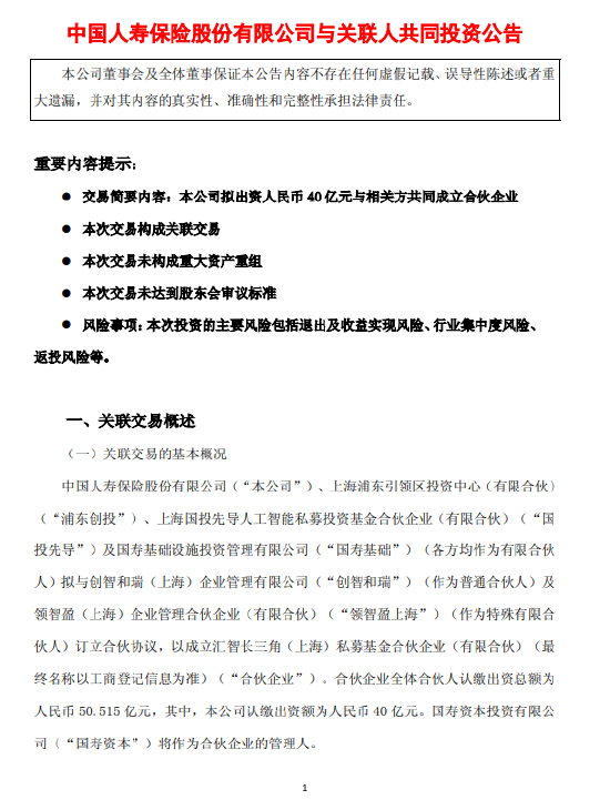
1月23日金融一线消息,公告,公司拟与上海浦东引领区投资中心(有限合伙)等多方成立汇智长三角(上海)私募基金合伙企业(有限合伙)。合伙企业全体合伙人认缴出资...
亿通速配V管理员
文章 42719 篇 | 评论 0 次
作者 亿通速配 发布的文章
function ft_articletoptg_scrollto(){ let ft_tg_el = document.getElementById('app-qihuo-kaihu-qr'); if(...
最新泡泡玛特王宁在例会上因为袋子“发火”
近日在新华社《扬声》栏目中,泡泡玛特王宁在例会上因为产品袋子迟迟不上新而“发火”,他问工作人员,“新袋子什么时候大家可以看到呢?怎么都这么久了,好像只...
最新微软服务中断致Outlook邮箱瘫痪数小时
于周四表示,正在调查一起服务中断事件。受此影响,北美地区的 Office 365 系列应用(包括 Outlook 邮箱服务和 Te...
自美国总统唐纳德・特朗普宣布美国政府将收购这家处境困难的芯片制造商 10% 的股份,随后和英伟达也相继进行类似投资以来,过去五个月里,的股价已经上涨超过一倍。投资者押注,新注入的资本加上人工智...
最新华纳收购战愈演愈烈,网飞称派拉蒙竞标“站不住脚”
英国《金融时报》周五报道,网飞(NFLX)联席首席执行官格雷格・彼得斯表示,公司有望赢得兄弟探索公司(WBD)股东对其 827 亿美元影视工作室收购要约的支持,并直言派拉蒙(...
最新亚马逊云科技上调GPU容量块价格15%
亚马逊云科技(AWS)近日上调其EC2机器学习容量块(Capacity Blocks for ML)价格约15%,其中...
最新欧洲委员会表示 仍准备实施与南方共同市场贸易协定
欧盟委员会主席周五称,尽管欧洲议会投票决定将协定移交司法审查以推迟批准进程,欧盟仍愿意临时实施与南美南方共同市场达成的这份全面自由贸易协定。 欧盟委员会主席乌尔苏...
最新益方生物赴港IPO:贝福替尼应收账款问题仍悬而未决 10亿募集资金用于理财仍欲再次募资
炒股就看,权威,专业,及时,全面,助您挖掘潜力主题机会! 在国内创新药License-out浪潮汹涌的背景下,已在科创板上市三年的科技(上海)股份有限公司正式向港交所递交主板上市申请,由担...











